Istat
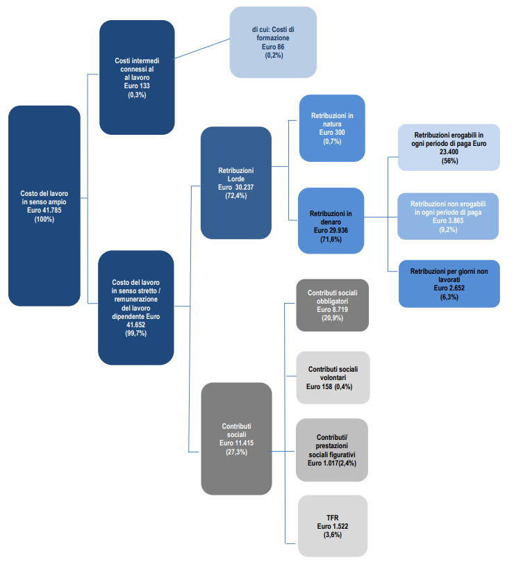
L'immagine dell'Istat esemplica la struttura del costo del lavoro in Italia. Il costo del lavoro in senso ampio comprende la remunerazione del lavoro dipendente (retribuzioni, compensi in denaro e in natura, contributi sociali a carico del datore di lavoro), i costi della formazione professionale e altre spese (quali spese di assunzione, spese per indumenti da lavoro e imposte inerenti all'occupazione e considerate come costo del lavoro meno i contributi percepiti).
Istat
per commentare devi effettuare il login con il tuo account